Health screening questionnaire tool


Process:
Market analysis, Persona,
Scenario, Storyboard, User flow, Wireframes, Accessibility testing, UI Design
Tools:
UXPin, Sketch App, Illustrator
NTT Data developed the MVP version for a health screening feature to perform pre-entry screening of employees or visitors
ABOUT NTT DATA
The Smart Application Platform group of NTT Data offers a wide variety of customized applications from traffic monitoring and crowd management to public safety and data monetization, all powered by the NTT Smart Platform technology engine.
BUSINESS NEED
For the safety of employees/visitors during pandemic reception lobbies and entry kiosks need a way to perform quick health screening
As the COVID 19 pandemic continues to affect routine operations, most government bodies mandate symptom assessment of all employees and visitors before entry.
Administering and reviewing a set of screening questions for each visitor or employee before clearing them to enter a facility can be slow and cumbersome and create bottlenecks at the start of the workday or a visit.


SOLUTION
A simple browser-based health questionnaire tool will be an ideal solution across all platforms
Compared to a paper-based questionnaire, this will be more efficient and easier to use both for businesses and the employees/visitors. The application will work seamlessly on PCs, tablets or smartphones.
The questions can be customized based on business needs and the form can be filled during entry or beforehand to generate a scannable QR code.
We used a hybrid of agile and waterfall methodologies to build beta version in 4 weeks
Duration: 4 weeks
Dates: 9/01/20 - 10/01/20

Served as a part of 7 people team,
located across the US west coast and east coast
-
​Project Owner
-
Lead Solution Architect
-
Data Architect
-
UX & UI designer
-
UI Engineers
-
Back-end engineers
My role
UX and UI design
How can we help make health screening quick and easy for both the screener and visitors?
MARKET ANALYSIS
I studied four similar health screening applications to make sure our product contained all commonly used features

GOAL-DRIVEN & FICTIONAL PERSONA
There are two groups of users - those subject to health scan and those scanning & monitoring results
Group 1 Ticket scanners

Tom
Ticket Scanner / Event Security
Job responsibilities
-
Greeting each guest, checking bags, monitoring metal detectors
-
Scanning lift tickets, and passes
-
Reporting any suspicious behavior
-
Providing friendly and helpful guest service
-
Ensuring accuracy of tickets
Frustrations
-
Too thinly spread during busy hours with many responsibilities to handle and multi-task.

Natalie
Office Manager Receptionist
Job responsibilities​
-
Greet all visitors with a friendly smile
-
Answer the phone, take messages, and redirect calls to appropriate offices.
-
Check-in and check out visitors/guests
-
Operate office equipment, such as photocopier, printers, etc.
Frustrations
-
Required to perform multiple tasks at the same time in a time-sensitive fashion.
-
Frequently interrupted by guests during busy hours
-
Narrow skillset
Group 2 Health scan subjects


Johnny
Stadium/event visitor
Goal
Entering venue with family expeditiously and finding their way to their seats – juggling vouchers and tickets.


Melinda
Office visitor
Goal
Walking in and out, possibly several times per day, over the course of up to 2 weeks.
USER TESTING
The team performed user testing with 3 users through the click-through prototypes to uncover any potential gaps
Through a video recording, I demonstrated to the team the end to end user flow using a prototype.
All test scenarios successfully passed in the user tests.
HIGH FIDELITY PROTOTYPES
The final design deliverable included high fidelity prototypes of two user stories to be implemented by the development team
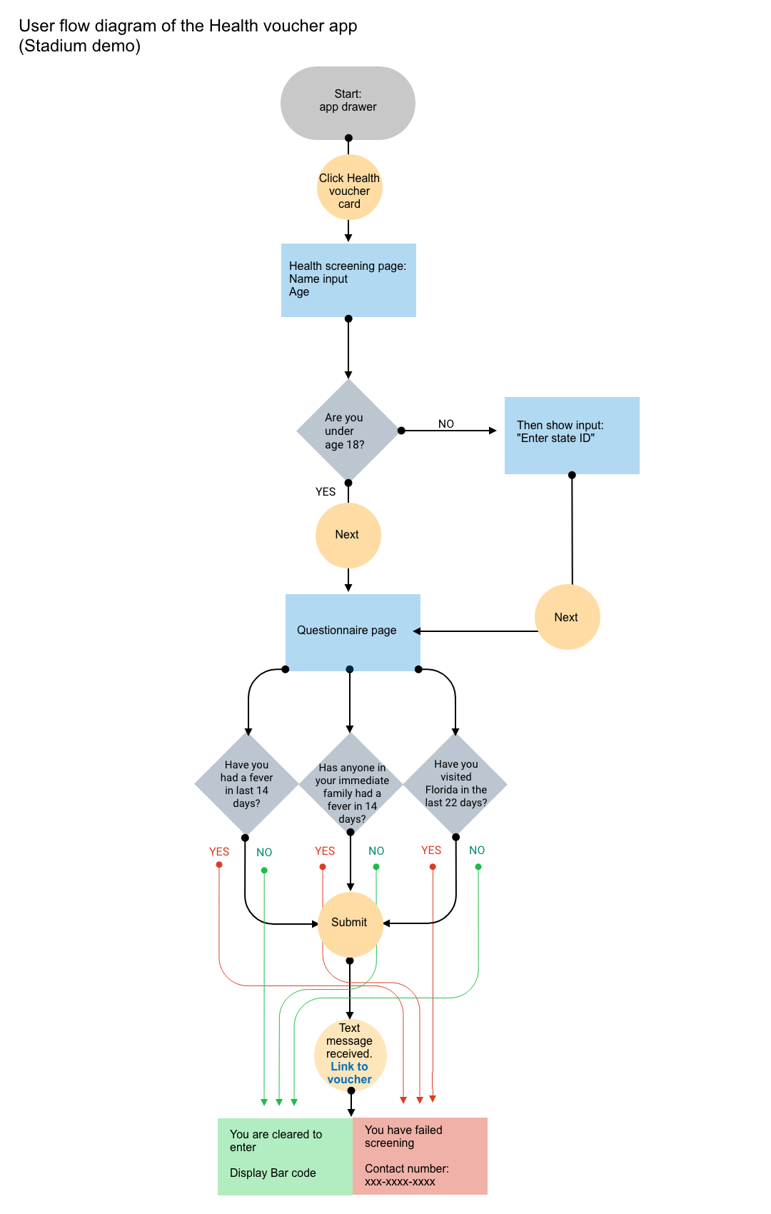
User story 1
Johnny receives a health voucher and checks in at the stadium entrance
User story 2
Melinda receives a health voucher and checks in at the office
ACCESSIBILITY TESTING
To make the app accessible to all, I followed guidelines WCAG 2.1 conformance level AA (as recommended by W3C)

Links that identifies its purpose
This would help users with motor impairments, cognitive limitations, or visual disabilities by helping them to avoid unnecessary keystrokes to visit content that is not relevant to them.

A combination of text, color or graphical objects
It is helpful for users with partial sight or limited color vision, color-blindness, and for users who use text-only, limited color, or monochrome display screens.
​
Source:
Performing a color-blindness test






Consistent navigation & components with the same functionality
To help users with cognitive limitations, low vision, and intellectual disabilities, I ensure that repeated components occur in the same order on each page as it
becomes easier to predict where they can find things on each page.
​
Source:

Descriptive and informative page headings and form labels
This can help users with limited short-term memory, low vision, or difficulty reading text — they can see only few words at a time and know the purpose of each section.
​
Source:

Linear and consistent responsive layout without losing information or structure

OUTCOMES
After development and testing, the MVP version of the app is currently being used internally by NTT and is also available for existing NTT clients to purchase
The objective of the project was to produce an MVP (minimum viable product) to pilot internally and with select clients. Currently, the product management team is gathering feedback to improve and implement in the next cycle of the product's release slated for the later part of 2020.

LESSONS LEARNED
As designers, we don't always have the luxury to invest much time to craft and refine our work
The project was driven by an ambitious plan and deadlines to get the MVP version "out of the door" in a very short period of time, which did not always provide me the opportunity to refine the work with a focus on quality. The initial requirement expanded considerably when designs were user tested and I invested my personal time in many instances to do justice to some of the project delivarables.
​
The experience has taught me how to better perform scope assessment and to highlight some of these risks earlier on in the project cycle.
​













